政务新媒体矩阵
|
手机版
|
繁体
|
中国政府网
|
新疆政府网
|
克州政府网
|
网站无障碍
|
登录
|
注册
导航切换
首页
走进阿图什
阿图什简介
历史沿革
物产资源
旅游景点
政务公开
领导信息
财政预决算
政府工作报告
文件
失效废止文件
人事任免
政府采购
人大建议
政协提案
政务服务
便民服务
互动交流
市长信箱
在线访谈
调查征集
投诉举报
数据开放
统计公报
月度经济数据
政务要闻
网站地图
站外搜索
站内搜索
当前位置:
首页
>
政务公开
>
财政局
>
防范金融风险
> 正文
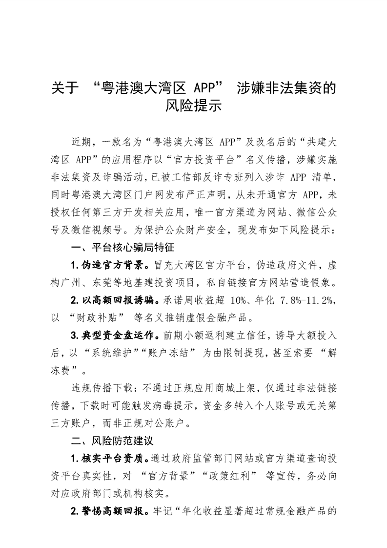
关于涉嫌非法集资的风险提示
索 引 号
czj000000/2025-00310
主题分类
发布机构
阿图什市财政局
发布日期
2025-10-21 13:09
名 称
关于涉嫌非法集资的风险提示
成文日期
2025-10-21
有 效 性
文 号
〔〕号
主 题 词
集资 风险 提示
来 源
阿图什市财政局
分享:
打印本页
关闭窗口
解读文章
县市政府网站
国家部委局网站
省区市政府网站
区政府部门网站
地州市政府网站
阿克陶县
乌恰县
阿合奇县
司法部
科学技术部
人社部
工业和信息化部
商务部
住房和城乡建设部
自然资源部
卫生健康委员会
人力资源和社会保障部
教育部
交通运输部
农业农村部
民政部
公安部
财政部
水利部
国家税务总局
体育总局
外汇管理局
文物局
中国气象局
海洋局
发展和改革委员会
民族事务委员会
国有资产监督管理委员会
生态环境部
国家市场监督管理总局
广播电视总局
中国民用航空局
海关总署
机关事务管理局
审计署
北京
上海
天津
重庆
江苏
山东
浙江
安徽
福建
江西
广东
广西
湖北
湖南
河南
黑龙江
吉林
辽宁
内蒙古自治区
河北
山西
四川
贵州
云南
海南
西藏
陕西
甘肃
宁夏
青海
新疆
台湾
香港
澳门
人社厅
财政厅
公安厅
住建厅
自然资源厅
水利厅
农业农村厅
商务厅
教育厅
发改委
工业和信息化厅
应急管理厅
市场监督管理局
统计局
乌鲁木齐海关
乌鲁木齐市
伊犁州
塔城地区
阿勒泰地区
克拉玛依市
博尔塔拉蒙古自治州
昌吉回族自治州
哈密市
吐鲁番市
巴音郭楞州
阿克苏地区
克孜勒苏柯尔克孜自治州
喀什地区
和田地区